на новости ритейла
Получайте новости
индустрии ритейла первым!
Кофейный бренд благодаря комплексной автоматизации увеличил выручку на 30%
Компания «Стрелка кофе» с ростом количества заказов столкнулась со сложностями обработки большого объема данных, что приводило к ошибкам в сборке, учете и планировании, дублированию информации и т.п. Внедрение решения на базе «1С:Комплексная автоматизация» позволило обрабатывать клиентские заявки в два раза быстрее, сократить количество ошибок при сборке товаров на 90% и увеличить выручку на 30%.
Источник: Parilov/Shutterstock/Fotodom
Компания «Стрелка кофе» из Нижнего Новгорода имеет собственное производство (обжарка кофе), интернет-магазин, а также магазины на маркетплейсах Ozon, Wildberries, «Мегамаркет» и «Яндекс Маркет». Бренд также предлагает комплексное снабжение всем необходимым для бизнеса, частью которого является кофе.
Рост без автоматизации невозможен
До полноценной автоматизации компания сталкивалась в работе с рядом проблем, которые замедляли бизнес-процессы и снижали эффективность.
Ограниченные ресурсы. На предприятии использовалась облачная версия «1С:Управление торговлей» («1С:УТ»). Однако с ней работали всего два человека – бухгалтер и оператор, которые выполняли все задачи. Это приводило к перегрузкам и увеличивало риск ошибок.
Проблемы со сборкой заказов. Частые ошибки в сборке заказов замедляли процесс их обработки и выполнения, что могло негативно сказываться на удовлетворенности клиентов.
Устаревшие методы учета производства. Учет производства продукции велся задним числом через документы сборки/разборки. Это усложняло контроль за текущими процессами и могло приводить к несоответствиям в учете.
Неэффективное планирование закупок. Закупки планировались вручную в файле Excel, что увеличивало вероятность ошибок и затрудняло оперативное реагирование на изменения в спросе.
Разрозненный учет на маркетплейсах. Наличие четырех личных кабинетов на маркетплейсах Ozon, Wildberries, «Мегамаркет» и «Яндекс Маркет», параллельный учет в «1С» и на маркетплейсах создавали дублирование данных и усложняли управление продажами.
Источник: Melody's Dreams/Shutterstock/Fotodom
Отсутствие оперативной аналитики. Руководство компании не могло оперативно получать актуальную аналитику по бизнесу, что затрудняло принятие обоснованных управленческих решений.
Отсутствие учета маркированной воды. Не был налажен учет маркированной продукции, что могло приводить к несоответствию требованиям законодательства и потерям в учете.
Для решения данных задач компания привлекла фирму IT Rex, которая предложила использовать «1С:Комплексную автоматизацию».
Перед внедрением системы интегратор провел предпроектное обследование предприятия «Стрелка кофе» с опросом ключевых сотрудников. На основе полученных данных была предложена схема работы в системе «1С», предусматривающая переход на программу «1С:Комплексная автоматизация» («1С:КА»).
В предложенной схеме были подробно описаны все бизнес-процессы компании, начиная от закупки сырья и заканчивая реализацией продукции конечному потребителю. Все процессы были интегрированы с функционалом «1С:КА» для более эффективного управления и контроля за всеми этапами деятельности.
Реализация проекта
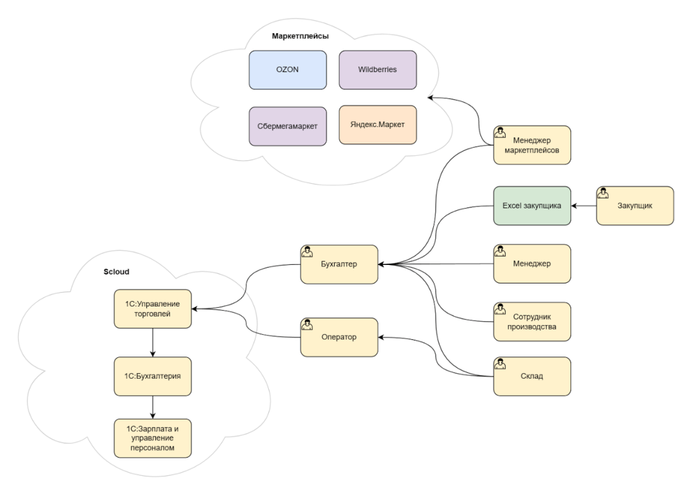
Когда компания обратилась в IT Rex, ее структура выглядела следующим образом:
Моделирование будущей структуры взаимодействия приложений.
Источник: v8.1c.ru
Реализация проекта.
Источник: v8.1c.ru
1. Переход на собственный сервер: экономия и надежность
Из-за роста числа пользователей и увеличения затрат на работу с сервисом scloud команда «Стрелки кофе» решила перейти на собственный сервер. Это позволило сократить расходы, так как собственный сервер окупался значительно быстрее, чем постоянная аренда. После успешного переноса данных базу опубликовали, обеспечив доступ к ней из любой точки мира.
2. Производство: точный расчет
После перехода с системы «1С:УТ» на «1С:КА» сотрудники прошли обучение созданию детальных спецификаций для продукции и освоили работу с документами «Производство без заказа», которые заменили ранее использовавшиеся в «1С:УТ» документы «Сборка/разборка». Это позволило сократить время на заполнение документов и обеспечить точный расчет итоговой себестоимости продукции.
Источник: v8.1c.ru
В спецификациях теперь указываются все материалы и трудозатраты, где это применимо, и корректно рассчитывается заработная плата.
3. Продажи: прозрачность данных
Основной проблемой отдела продаж компании было неудобство работы с данными. Все возможные адреса клиентов были привязаны к одному контрагенту, что замедляло процесс создания заявок из-за необходимости постоянных корректировок адресов. Для этого была написана доработка, которая позволяла указывать 10 адресов у одного контрагента.
Для окончательного решения проблемы интегратором был внедрен функционал разделения на контрагентов и партнеров: контрагент представляет собой юридическое лицо, с которым ведется торговля, а партнер – адрес точки этого юридического лица.
Источник: v8.1c.ru
Под таких клиентов изначально настраивается единый договор с детализацией расчетов «Аванс по договорам, долг по накладным», если условия отгрузок на точки не отличаются. Это позволяет клиенту перечислять средства по договору и постепенно закрывать аванс при отгрузках.
В дополнение к договорам был внедрен функционал индивидуальных соглашений с клиентами, где указывались условия оплаты и цены, действующие для конкретного покупателя. Ранее существовало несколько видов цен, которые приходилось выбирать вручную, полагаясь на память о клиентской информации. Это в совокупности с другими факторами приводило к ошибкам.
Для руководителя была настроена функция формирования отчетов, с помощью которых можно сравнивать показатели продаж и выручки за различные периоды времени.
4. Закупки: автоматический контроль запасов
Работа закупщика была переведена из Excel в «1С». Сотрудник прошел обучение созданию «Заказов поставщиков» и согласованию расходов на закупку сырья. Были настроены схемы обеспечения потребностей через закупки. Теперь, когда остаток сырья достигает минимально допустимого уровня, система автоматически предлагает закупщику сформировать заказ поставщику.
Кроме того, закупщик прошел обучение анализу отчетов об остатках и прогнозированию расходов сырья в «1С».
5. Склад: контролируемые перемещения
Складские сотрудники прошли обучение оформлению перемещений товаров как на основании заказов, так и самостоятельно. На их телефоны установлена мобильная платформа «1С», что позволяет работать без привязки к ПК. Склад обрабатывает заказы через мобильное рабочее место кладовщика.
Пополнение сырья на складах осуществляется через заказы на перемещение, которые формируются на основе заявок от сотрудников производства. По заказам склад оформляет перемещения и обрабатывает расходные ордера.
Источник: v8.1c.ru
6. Отгрузка: прозрачные поставки
Сотрудники склада получают все заказы покупателей в мобильном рабочем месте кладовщика и производят сборку товара. Перед погрузкой водитель и кладовщик проверяют товар. Если все соответствует, кладовщик подтверждает расходный ордер в рабочем месте.
Источник: v8.1c.ru
После сборки операторы используют обработку в «1С» для создания комплекта документов на доставку. Документы создаются только для заказов со статусом «Готов к отгрузке». Маршрутные листы на доставки формируются утром и выдаются водителям. После развозки они сдают их в бухгалтерию для закрытия. Вместе с маршрутными листами водителям выдают универсальные передаточные документы.
Для руководителя были разработаны и настроены отчеты по маршрутным листам, с помощью которых можно отслеживать выполнение доставок и анализировать загрузку транспортных средств перед отправкой.
7. Маркетплейсы: идеальная интеграция
Ozon
Работа с товарами: минуя личный кабинет Ozon
Для работы с маркетплейсом Ozon была выбрана схема FBS – поскольку на Ozon продается самый дорогой кофе, товар хранится на собственном складе компании «Стрелка кофе». Для интеграции используется модуль Synchrozon от маркетплейса.
Источник: v8.1c.ru
В начале работы для оптимизации учета было проведено сопоставление данных о товарах в личном кабинете Ozon и в «1С». Новые товары теперь вводятся напрямую в «1С», минуя личный кабинет Ozon. Настроена автоматическая выгрузка остатков и цен из «1С» в Ozon с отдельной ценой для маркетплейса.
Источник: v8.1c.ru
Работа с заказами: не заходя на маркетплейс
Управление заказами с Ozon выполняется через АРМ Synchrozon. Настроено автоматическое создание заказов, поступающих в Ozon, и сотрудники могут отслеживать их статус прямо в АРМ, не заходя на маркетплейс.
В этом же АРМ они могут без перехода в Ozon передавать заказы на следующие стадии: «Новые», «Ожидают сборки». На стадии «Новые» сотрудники подтверждают или отменяют отправления.
Источник: v8.1c.ru
Источник: v8.1c.ru
При этом можно отменить только часть отправления, а не заказ полностью.
Источник: v8.1c.ru
Участие в акциях: легкая настройка
Также был отлажен функционал участия в акциях, проводимых Ozon. Для этого в модуле есть вкладка «Продвижение». На ней представлена основная информация обо всех акциях, доступных в личном кабинете Ozon. В каждую из этих акций можно зайти и настроить список товаров, которые будут в ней участвовать.
Источник: v8.1c.ru
Обработка заявок на скидку: автоматически в «1С»
Оптимизирован процесс одобрения или отклонения скидок, поступающих в личный кабинет Ozon. Эти запросы автоматически передаются в «1С», где их можно оперативно обработать.
Отчет комиссионера: и все же Excel
Загрузка отчета комиссионера осуществляется с помощью файла Excel из личного кабинета. Отчеты просматриваются и загружаются в разделе «Финансы» модуля Ozon.
Источник: v8.1c.ru
«Яндекс Маркет», Wildberries и «Мегамаркет»: выгрузка из «1С»
На «Яндекс Маркете» используется предоставляемый маркетплейсом модуль интеграции для применения схемы FBY. Для интеграции «1С» с Wildberries и «Мегамаркетом» применены сторонние модули, поддерживающие работу по схеме FBO. Первоначально во всех модулях было выполнено сопоставление товаров. Теперь товары и цены выгружаются напрямую из «1С» с индивидуальной ценой для каждого маркетплейса. Новые карточки товаров создаются в «1С» и автоматически загружаются на платформы.
Отчет комиссионера в виде файла Excel из личного кабинета автоматически загружается в «1С».
Результаты автоматизации
Благодаря высокой вовлеченности всех участников проект был успешно реализован за два месяца.
Производство. Применение системы «1С:КА» и обучение сотрудников позволили сократить время на оформление документов и повысить точность расчета себестоимости продукции. Внедрение новых процессов для пополнения сырья улучшило управление запасами и ускорило производственные операции.
Отдел начал оперативно вносить документы сразу после завершения производственного процесса. Это позволило устранить проблему неточностей в учете и обеспечило актуальные данные об остатках продукции на складах.
Продажи. Внедрение функционала разделения на контрагентов и партнеров упростило управление клиентами и снизило число ошибок при создании заявок. Настройка индивидуальных соглашений с клиентами повысила точность ценообразования и определения условий оплаты. Сократилось количество ошибок при внесении заказов.
Закупки. Перевод работы закупщика в «1С» и автоматизация процессов закупок повысили точность и скорость обработки заказов и пополнения остатков сырья.
Склад. Внедрение мобильной платформы «1С» повысило оперативность и точность складских операций. Автоматизация обработки заказов на перемещение упростила логистику и управление запасами.
Отгрузка и доставка. Оптимизация процессов отгрузки и доставки повысила точность и скорость выполнения заказов. Настроенные отчеты усилили контроль за выполнением доставок и загрузкой транспортных средств.
Маркетплейсы. Интеграция «1С» с Ozon, «Яндекс Маркетом», Wildberries и «Мегамаркетом» упростила управление товарами и заказами, повысив точность учета и ценообразования. Благодаря устранению разрыва между маркетплейсами и «1С» большая часть операций теперь выполняется непосредственно в «1С».
В итоге количество ошибок при сборке товара сократилось на 90%. Выручка компании выросла на 30%. Поступающие от клиентов заявки стали обрабатываться в два раза быстрее. Благодаря достигнутой прозрачности бизнеса бренду «Стрелка кофе» в короткие сроки удалось открыть три новых филиала.
Источник: v8.1c.ru

О развитии форматов супермаркета и дискаунтера, топовом ассортименте, сервисах для покупателей и персонала, планах по развитию сетей.